10月19日中午,黑龙江鸡西“酸汤子”中毒事件的一名伤者,经多日救治无效,不幸去世。至此,9名中毒者已全部死亡。现已查明致病食物是被致病菌污染的酸汤子。在细菌性食物中毒当中,米酵菌酸毒素是致死率较高的细菌毒素之一。

说到米酵酸菌的毒性,不得让我们想到另一种毒性也很强的黄曲霉毒素。它主要是由黄曲霉和寄生曲霉产生的次生代谢产物,存在于变质的食物与土壤之中。比较常见于变质的大米、发霉的花生玉米等,如果我们日常生活中不注意,日积月累,就会导致胃癌、肝癌、肠癌的发生。黄曲霉毒素只是真菌毒素的一种,真菌毒素是由真菌产生的具有毒性的二级代谢产物,广泛污染农作物、食品及饲料等植物性产品。
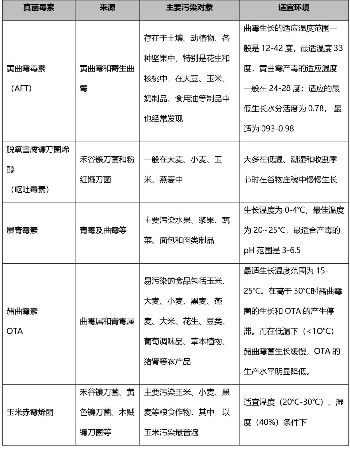
真菌毒素的分布广泛,来源众多。主要的真菌毒素包括:黄曲霉毒素、玉米赤霉烯酮、伏马菌素、展青霉素。它们致病的特点主要有:中毒与某些食物有联系,中毒发生有季节性和地区性,机体对真菌毒素不能产生抗体,也不能免疫。

食品在生产、加工处理、运输、储藏等过程中容易被真菌污染。真菌在生长繁殖后期,因养分耗竭,体内三羧酸循环中间产物(初级代谢产物)如乙酰辅酶A、丙酮酸等大量堆积,易导致真菌代谢性中毒,使真菌利用初级代谢产物合成次级代谢产物真菌毒素(mycotoxins),进一步污染食品。
我国是世界上受真菌毒素污染较严重的国家之一,根据国家粮食局不完全统计,每年真菌毒素污染造成的粮食损失约3100万吨。每年因真菌毒素污染造成的粮油直接经济损失达680-850亿元。真菌毒素的监测预警和防控已成为保障我国乃至世界粮食安全、食品安全和环境安全的迫切需求。因此,企业以及监管部门检测食品中真菌毒素对保障食品安全具有重要意义。建立简便、准确的真菌毒素检测技术和解决方案是保障粮油质量安全的关键。

在整个食品安全性的检测分析中,70%~80%甚至更多的时间用在样品的前处理上,而给实验带来的误差有60%以上来自样品的前处理。食品的化学组成非常复杂,既含有蛋白质、糖、脂肪、维生素及因污染引入的有机农药等大分子的有机化合物,又含有钾、钠、钙、铁等各种无机元素,所以选对仪器设备很关键。

上海净信®的JXFSTPRP-L®系列高通量组织研磨仪是一种特殊的、快速的、高效率的、多试管的一致系统。它能将任何来源(包括土壤、植物和动物的组织/器官、细菌、酵母、真菌、孢子、古生物标本等)的原始DNA、RNA和蛋白质进行提取和纯化。 特别适用于食品、真菌、细菌包括酵母菌、大肠杆菌等样品的研磨破碎。
这款仪器采用三维一体8字形振荡方式,研磨更充分,稳定性更好;在研磨过程中处于全封闭状态,样品无交叉污染,大大提高的样品前处理的效率!

